
A breakthrough technology has been developed to restore visual function by selectively removing cells that cause vision loss in patients with macular degeneration, one of the three leading causes of blindness. This comes as the number of people affected by the condition continues to rise.
On April 9, researchers from the Ulsan National Institute of Science and Technology (UNIST) and Konkuk University Hospital announced the development of nanoparticles that can deliver drugs specifically targeting aged retinal pigment epithelium (RPE) cells. The team was led by Professor Ja Hyung Yoo from UNIST’s Department of Chemistry and Professor Hye Won Jung from Konkuk University Hospital’s Ophthalmology Department.
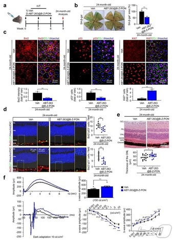
The aging of retinal pigment epithelium (RPE) cells is widely recognized as a primary factor in macular degeneration. While senolytic drugs, which can eliminate these aging cells, have recently gained attention, they can cause harmful side effects when they affect healthy cells.
The innovative nanoparticles developed by the research team are designed to deliver the drug exclusively to aging cells. This is achieved by equipping the nanoparticles with specific antibodies that bind only to the Bst2 protein, which is highly expressed on the surface of aged RPE cells.

This study also revealed for the first time that the Bst2 protein is highly expressed on the surface of aged RPE cells. The researchers made this discovery by conducting a cross-analysis of genetic data from naturally aged mice and those induced to age pathologically through chemical means.
When the drug-loaded nanoparticles were injected into the eyes of mice, the results were promising. The treatment successfully removed only the aging cells without harming healthy ones. Moreover, the researchers observed a marked increase in the electrical response to light (retinal potential), indicating a substantial improvement in visual function.
Professor Hye Won Jung emphasized the novel approach of their research, stating that, unlike conventional treatments that primarily alleviate symptoms, the team’s method targets the underlying cause of the disease. She added that the approach could offer a new therapeutic avenue for dry age-related macular degeneration, a condition for which no standard treatment options currently exist.
This research was supported by the Ministry of Science and ICT, the National Research Foundation of Korea (NRF), and the Korea Health Industry Development Institute (KHIDI) as part of the Korean ARPA-H project. The findings were published in the prestigious international journal Nature Communications on March 18.